安徽明怡硅业有限公司
网站首页
关于我们
产品中心
全部
纯苯基硅油
改性苯基硅油
聚醚硅油
环氧硅油
甲基硅油
乙烯基硅油
含氢硅油
羟基硅油
碳羟基硅油
丙烯酸硅油
羧基硅油
羟丙基硅油
特殊产品
耐高温胶粘剂
水性有机硅
资料下载
新闻资讯
公司新闻
行业动态
联系我们
English
网站首页
关于我们
产品中心
资料下载
新闻资讯
联系我们
您的位置:
网站首页
行业动态
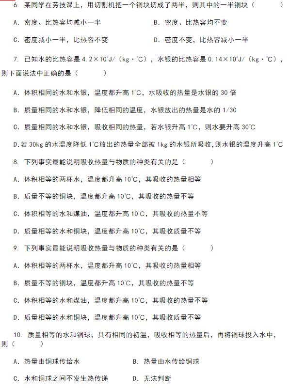
【自我检测】人教版九年级物理月考试卷(含答案)
【自我检测】人教版九年级物理月考试卷(含答案)
阅读量:3610657
2019-10-20
编辑:木梓
标签:中考物理 精品干货
内容来源:初中物理,版权归属于原作者 如若侵权联系处理
更多内容请关注微信公众号平台:中考物理 ID:zkwl100
精彩推荐初中物理电学基本知识点、难点详细辨析,给你安排的明明白白!
初中物理各章节重难点总结,逐个击破考高分!初二物理上学期时间规划及各章节重点难点!分点攻克更轻松
初中物理八年级上期中考试知识点(复习必看)
考试必考的知识点!答应我一定要好好记下来
【向右滑动关注" 中考化学" 】
在看点这里
上一篇:
同步知识宝典+八年级+物理
下一篇:
衡中特级物理教师:这些公式用熟了,初中考试轻松90分!
为您推荐
2019年大鳌镇“江门农商银行”杯第四届乡村振兴篮球联赛周末赛事精彩回顾
关于举办2019年东湖高新区社会体育指导员(篮球)培训的通知
姚明推出一项大举措,球迷:这是最近听到的中国篮球最好的好消息
超燃 | 易建联夺22分,甄划算商城助“2019肇庆职业男子篮球挑战赛”圆满收官!
【工作动态】阳光成县•2019年中小学校园足球星级锦标赛暨初中篮球赛圆满结束
【作文吧】邯山区阳光实验小学——一场激烈的篮球赛
“篮”不住的风采 | 鹤山(新塘永和)项目部组织开展“永和杯"篮球友谊赛
【全警大练兵】 惠民县公安局成功举办全县公安系统篮球赛
西部机场集团机场建设指挥部工会举办“强身健体庆国庆 凝心聚力建三期”职工篮球赛
洽兴集团参加2019昆山开发区“汉东杯”三对三男子篮球比赛
在线QQ咨询,点这里
QQ咨询
微信服务号