不知不觉
已经10月下旬了
当北方小伙伴积极为入冬做准备
江南小伙伴享受秋高气爽之时
广东却依旧处于夏季状态
(看看这红红的大鸡腿)

在深圳人的心里
一年好像只有夏冬两季吧
真的太难了

过几天
有一股弱冷空气来广东
期待么?
一般到南部沿海基本也就剩微弱了!
短袖,请继续捂好

另外,海上有双台共舞
一个叫台风“浣熊”,一个叫台风“博罗依”
然而,双台对我市无任何影响

深圳未来几天天气预报
据深圳气象台
21-22日晴天干燥,早晚清凉;
23-24日多云,偶有零星小雨,
早晚有轻雾;
25日后又转干燥天气
森林火险黄色预警生效中
请继续做好防火安全

对于10月的冷空气而言
基本上是没有足够的实力
翻越南岭山脉影响我们
大家还是期待冷空气11月的表现吧~
海上双台共舞
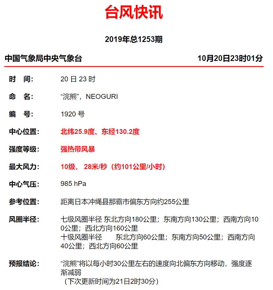
01台风“浣熊”
据中央气象台
今年第20号台风“浣熊”
(英文名称:Neoguri;
名字来源:韩国;
名字意义:狗)
于10月18日凌晨2点钟
在西北太平洋洋面上生成
目前最新消息如下

02台风“博罗依”
据中央气象台
今年第21号台风“博罗依”
(英文名称:Bualoi;
名字来源:泰国;
名字意义:一种泰式甜品)
于10月19日晚上8点钟
在西北太平洋洋面上生成
目前最新消息如下

这2个台风都对深圳没有影响哦

不过深圳这种天气呢
倒是可以放宽心粗去浪啦~
小编为大家推荐几个活动
锦绣中华万圣聊斋夜
民俗文化村中民居荟萃
生动演绎了民族原生态风情画卷
此次更是布置出一座聊斋城
打造中式万圣大趴
![]()
在这里可以
和聂小倩、宁采臣、白素贞等
真人NPC零距离互动
![]()
还有8大主题鬼屋,500妖魔鬼怪齐聚
VR交互鬼屋,5D立体式真人角色扮演
大型互动聊斋志异主题鬼屋
给你真实又刺激的玩乐体验
![]()
百艺广场、大观楼、四合院
每天轮番上演大型主题演艺
《百鬼夜行》、《魑魅魍魉》...
让你目不转睛!
时间:2019年10月11日-11月10日
门票:

购票:在深圳生活宝典微信对话框发送【锦绣中华】即可
交通:地铁1号线“罗宝线”在“华侨城”站下,然后从“D出口”出站,即可到达
深圳欢乐谷潮玩节
9大惊悚鬼屋尖叫升级
更大更恐怖更刺激!
10大潮尚演艺嗨出新高度
大型电音轰趴盛宴
和你一起放肆疯玩惊魂不眠夜!
![]()
还有众多AR互动项目隆重登场
由知名影视特技演员倾情演绎的
大型沉浸式实景表演
逼真到让你惊声尖叫!
![]()
时间:10月11日至11月17日
门票:

购票:在深圳生活宝典微信对话框发送【欢乐谷】即可
交通:地铁1号线在世界之窗站下车,从A出口处步行3分钟即到欢乐谷
深圳世界之窗万圣节活动
六大鬼屋惊悚来袭
群鬼游行,尖叫相遇随时发生
三条威武霸气的SAURUS巨龙
陪伴大家度过美妙刺激的万圣夜
![]()
还有高颜值演艺阵容
全新万圣魔音狂欢盛典等你来
这个万圣节,开心大胆过!
悄咪咪告诉大家
巴黎铁塔下还有免费化鬼妆活动哟
每周六21点还有音乐烟花汇演
![]()
时间:10月11日-11月3日
门票:

购票:在深圳生活宝典微信对话框发送【世界之窗】即可
交通:地铁1号线、2号线世界之窗站
万圣节魔女惊魂派对
爱搞怪、爱音乐、爱热闹的你
千万别错过这场万圣狂欢趴体
定制鬼妆、恐怖乐队、幽魂舞蹈
VR级场景布置,沉浸式魔幻体验
让你嗨到不想回家~
![]()
还有高人气乐队现场LIVE秀
和大开脑洞的各种互动:
南瓜灯DIY、魔女SHOW
打僵尸、鬼魂捉迷藏...够胆你就来
时间:10月31日 19:00-20:30(第一场),21:30-23:00(第二场)
地点:南山区科技园A8音乐大厦二层
门票:158 / 258元
购票:在深圳生活宝典微信对话框发送【魔女】即可
深圳秋季礼品展
现场汇聚2500家展商
数千万新奇特产品
还有十余个特色展团齐齐亮相!
展会现场二楼平台
还将开辟文创主题展区
挖掘优质文创产品集中展示。
![]()
同期举办的深圳国际移动电子展
汇集移动电子、智能家电、
智能家居、智能穿戴等产品
时间:2019年10月20日-23日
地点:深圳会展中心
门票:现场免费预登记入场
深圳安博会
据悉
今年安博会将聚焦智慧城市、
安全防范、应急救援、生物识别
以及机器人/无人机等热门应用
将全面展示目前新的安防技术与产品
让众人直观感受AI赋予安防产业的震撼盛会

时间:10月28日—31日
地点:深圳会展中心
门票:展会前登记30元,展期登记60元
登记入口:在深圳生活宝典微信对话框发送【安博会】即可
深圳WTA年终总决赛
WTA年终总决赛
作为国际顶尖的女子网球赛
是目前为止中国乃至亚洲范围内
举办的最高级别的网球赛事
今年是WTA年终总决赛首次进入中国
并将落户深圳十年
![]()
2019赛季保时捷迈向深圳积分榜
排名前八的单打选手和排名前八的双打组合
将入围总决赛
比赛采取小组循环赛
最终的单打冠军将赢得比利?简?金奖杯
双打冠军将赢得玛蒂娜?纳芙拉蒂诺娃奖杯

据官方公布的消息
10月27日
周笔畅会如约来到深圳湾体育中心
以“2019资生堂·深圳WTA年终总决赛宣传大使”的身份
为首届资生堂·深圳WTA年终总决赛献唱
时间:2019年10月27日至11月3日
地点:深圳湾体育中心
门票:180元起
购票:在深圳生活宝典微信对话框发送【wta】即可购买门票,也可以查看球员名单、交通指南、奖金等相关消息
高交会免费领票
本届高交会安排有展览
(含国家高新技术展、综合类展和专业类展)、
论坛、专业技术会议、活动、
分会场和海外分会等六大方面内容

本届高交会将聚焦战略性新兴产业、
未来产业与实体经济的深度融合
重点展示新一代信息技术、节能环保、
光电显示、智慧城市、先进制造、
航空航天等高科技前沿领域的
先进产品和技术
时间:2019年11月13-17日
地点:深圳会展中心
门票:50元,现在可以免费申请
免费领票入口:在深圳生活宝典微信对话框发送【高交会】即可
免费门票申请截止日期:2019年10月31日,请朋友们一定要提前填写资料领票,因为资料提交以后还要审核的!不要在最后几天才去领票,否则有可能领取不成功
小编有话说说回天气
最近深圳的天气挺适合这样的穿衣
早上披件外套出
中午一热就脱掉
补水防晒继续安排哦
关注天气变化
在“深圳生活宝典”微信公众号对话框
发送【天气】即可获取深圳天气实时直播哦

-END-
更多
关注【深圳生活宝典】,微信对话框输入关键词可得到相关推送:

回复【优惠】获取深圳景点优惠购票入口
回复【免费】获取深圳免费景点盘点
回复【沙滩】获取深圳沙滩旅游推荐
回复【灯光秀】获取深圳灯光秀最新时间
回复【万圣节】获取深圳万圣节活动并购票
回复【wta】获取深圳wta年终总决赛购票入口
回复【高交会】免费领取深圳高交会门票
▌说明:文章由深圳生活宝典整理发布,转载请联系授权
▌素材来源:深圳气象台、深圳天气微博、中央气象台
▌编辑:水娃
▌商务合作:电话:400-9999-087 QQ:4009999087(使用手机QQ添加时,若无法找到,请选择“找公众号”即可添加)

▼ 点击阅读原文,查看深圳近期优惠汇总