安徽明怡硅业有限公司
网站首页
关于我们
产品中心
全部
纯苯基硅油
改性苯基硅油
聚醚硅油
环氧硅油
甲基硅油
乙烯基硅油
含氢硅油
羟基硅油
碳羟基硅油
丙烯酸硅油
羧基硅油
羟丙基硅油
特殊产品
耐高温胶粘剂
水性有机硅
资料下载
新闻资讯
公司新闻
行业动态
联系我们
English
网站首页
关于我们
产品中心
资料下载
新闻资讯
联系我们
您的位置:
网站首页
行业动态
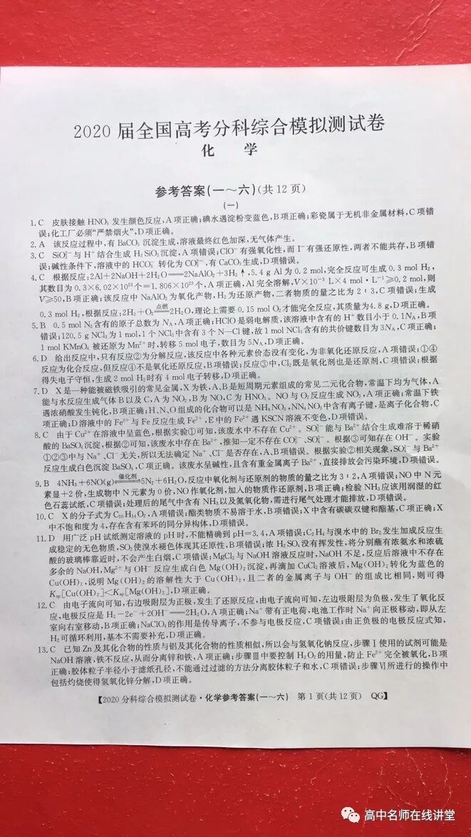
2020届全国高考分科综合模拟测试卷(一)化学
2020届全国高考分科综合模拟测试卷(一)化学
阅读量:3721225
2019-10-23
你不了解真正的失去。唯有爱别人胜过爱自己才能体会——《心灵捕手》
我们无法做到完美,所以我评价一个人就看他在做不可能完成的事情时,失败得有多精彩。
by 威廉·福克纳
我们无法做到完美,所以我评价一个人就看他在做不可能完成的事情时,失败得有多精彩。
by 威廉·福克纳
01
化学试卷
02
化学答案
上一篇:
【要点整理】《无机化学》 第一章 气体与溶液
下一篇:
师大人物 | 以梦为马,不负韶华——专访2016级化学化工学院李静怡
为您推荐
2019年大鳌镇“江门农商银行”杯第四届乡村振兴篮球联赛周末赛事精彩回顾
关于举办2019年东湖高新区社会体育指导员(篮球)培训的通知
姚明推出一项大举措,球迷:这是最近听到的中国篮球最好的好消息
超燃 | 易建联夺22分,甄划算商城助“2019肇庆职业男子篮球挑战赛”圆满收官!
【工作动态】阳光成县•2019年中小学校园足球星级锦标赛暨初中篮球赛圆满结束
【作文吧】邯山区阳光实验小学——一场激烈的篮球赛
“篮”不住的风采 | 鹤山(新塘永和)项目部组织开展“永和杯"篮球友谊赛
【全警大练兵】 惠民县公安局成功举办全县公安系统篮球赛
西部机场集团机场建设指挥部工会举办“强身健体庆国庆 凝心聚力建三期”职工篮球赛
洽兴集团参加2019昆山开发区“汉东杯”三对三男子篮球比赛
在线QQ咨询,点这里
QQ咨询
微信服务号