
四大泳姿中,蛙泳最受初学者喜爱。因为它学起来容易,游起来也不太费劲。但在真正下水时,你会发现想要游好蛙泳,不仅要学动作,还要会呼吸,呼吸是游泳一大重点,也是难点。

蛙泳是正面呼吸风格,头部姿势是维持划臂的一个重要因素。呼吸的时机对于在划臂的用力阶段中降低阻力至关重要。若时机不正确,呼吸可能会打断划臂的向前运动,但若时机很好,呼吸动作会有助于划臂。

下面小编推荐两个呼吸训练动作,通过这两个训练我们可以学会找到正确的蛙泳呼吸时间,并将头部与身体统一,形成有利于划臂的动作。
在最高点吸气
01
训练目的
学习吸气的正确时机。呼吸与划臂配合。感觉升力。
02
如何执行本训练

▲在高点吸气
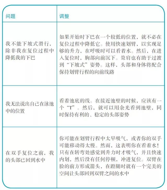
步骤1:蹬池壁,准备蛙泳,双臂伸直。实现“下坡式”漂浮姿势。开始划臂,向外划水,保持锁紧手腕和高肘位。在加速进入转弯时抱水,从脊柱一直到颈部都保持稳定。手转弯时,准备快速向内划水,感觉自己的身体姿势变化,并且上半身上升。注意,无须抬高下巴,嘴巴已离开水。利用这个机会吸气。在复位和蹬腿时,注意要重新回到“下坡式”姿势,并且脸回到水中。
步骤2:再做一次划臂。双手向外划水并进入转弯。双手在转弯处改变方向时,感觉为头部和上半身产生的升力。嘴巴离开水面,通过划臂行程的高点,靠近祈祷位置时,呼吸窗口出现。过渡到复位,并回到“下坡式”姿势时,让脸和上半身的其余部分可以在蹬腿时沉入水。
步骤3:继续划臂。每个划臂周期都让脸可以上升,因为划臂会产生升力。在划臂行程的高点吸气,直到在蹬腿时脸回到水中,与复位的向前线路一致。
步骤4:继续练习,直到实现在脸自然上升到高点时吸气。然后,让脸回到水中,不会对划臂造成任何停顿。
训练过程中你可能会遇到的问题:

眼睛看着水
01
训练目的
保持稳定的头部姿势。呼吸与划臂配合。避免点头式呼吸。
02
如何执行本训练

▲在呼吸时看着水

▲在呼吸时看着前方
步骤1:蹬池壁,准备蛙泳。实现“下坡式”漂浮姿势,双臂伸直。专注于从髋部到颈部,保持脊柱挺直。应该看着泳池底部,而不是向前看。开始划臂,向外划水,并在加速进入转弯时抱水。双手在转弯处快速移动,并感觉到升力时,让脸上升,整个过程中,双眼都向下盯着面前的水。吸气。仍然保持稳定的脊柱,在复位和蹬腿时让脸回到水中。呼气。
步骤2:再做一次划臂。在转弯处吸气,直接看着面前的水。完成吸气时,应该能够看到自己的双手进入复位,也应该能够看到泳池的尽头。在蹬腿时,脸应该在双臂之间沉下,并且不改变下巴的姿势,在呼气时应该再次看着池底。
步骤3:继续划臂,保持挺直的脊柱,一直到颈部。在每次划臂呼吸的时候,避免任何点头动作。在脸上升吸气时,双眼持续看着面前的水。看着自己的双手进入复位。在蹬腿时重新回到“下坡式”姿势,让脸回到水中,没有任何独立的头部运动。呼气并滑行,看着池底。
步骤4:练习游到泳池的尽头,保持稳定的头部姿势,在呼吸的过程中向下看着水,并且在滑行过程中看着池底。
训练过程中你可能会遇到的问题:

往期精彩回顾
蛙泳换气,腿就下沉?告诉你怎么改正!
游泳耳朵总是进水?教你几招轻松搞定!
出发与转身技巧,真人示范!
游泳中的踩水,可不只一种姿势!