安徽明怡硅业有限公司
网站首页
关于我们
产品中心
全部
纯苯基硅油
改性苯基硅油
聚醚硅油
环氧硅油
甲基硅油
乙烯基硅油
含氢硅油
羟基硅油
碳羟基硅油
丙烯酸硅油
羧基硅油
羟丙基硅油
特殊产品
耐高温胶粘剂
水性有机硅
资料下载
新闻资讯
公司新闻
行业动态
联系我们
English
网站首页
关于我们
产品中心
资料下载
新闻资讯
联系我们
您的位置:
网站首页
行业动态
初中物理电学错题本整理,史上最全 ,拿走不谢!
初中物理电学错题本整理,史上最全 ,拿走不谢!
阅读量:3772451
2019-10-25
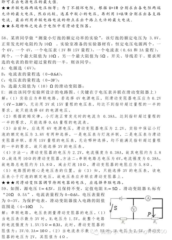
初中物理错题本整理
物理君今天帮大家整理了有关初中物理的易错题整理,希望能够帮助大家提高物理、
? 好文推荐
独家资料丨学习方法丨应试技巧丨政策新闻丨励志文章丨物理君说
高中物理丨高中数学丨高中英语丨初中物理丨初中数学丨初中英语
(文章转自网络,因无法查询出处无法标注来源,如有侵权,请联系管理员删除。)
物理君微信公众平台
专注于中学的物理学习,与你一起成长
微信公众号:wulijun150
物理君QQ号:2940725412
QQ群(初中):204037014
(高中三部):192028457
家长群:371265727
上一篇:
物理治疗师指点迷津:精选的7个治疗方法,帮你改善全身酸痛
下一篇:
【高中物理】3-5重要题型总结,超级干货,速速收藏!
为您推荐
2019年大鳌镇“江门农商银行”杯第四届乡村振兴篮球联赛周末赛事精彩回顾
关于举办2019年东湖高新区社会体育指导员(篮球)培训的通知
姚明推出一项大举措,球迷:这是最近听到的中国篮球最好的好消息
超燃 | 易建联夺22分,甄划算商城助“2019肇庆职业男子篮球挑战赛”圆满收官!
【工作动态】阳光成县•2019年中小学校园足球星级锦标赛暨初中篮球赛圆满结束
【作文吧】邯山区阳光实验小学——一场激烈的篮球赛
“篮”不住的风采 | 鹤山(新塘永和)项目部组织开展“永和杯"篮球友谊赛
【全警大练兵】 惠民县公安局成功举办全县公安系统篮球赛
西部机场集团机场建设指挥部工会举办“强身健体庆国庆 凝心聚力建三期”职工篮球赛
洽兴集团参加2019昆山开发区“汉东杯”三对三男子篮球比赛
在线QQ咨询,点这里
QQ咨询
微信服务号