
灯塔屹立,绽放榜样的光芒。为了进一步提高教师教育教学水平,优化课堂教学,充分发挥优秀教师示范引领作用,2019年10月22日,我校如期举行政治、生物、物理优秀教师示范课展示活动。
政治
霍敏老师以一则未成年人犯罪的新闻导入为题,为本周优秀示范课拉开了帷幕。新课开始,霍老师播放了一段初中生逐步走向违法犯罪的视频,同学们分组讨论解决导学案问题,这个视频案例贴近学生生活,更有警示性。随后霍老师带着大家以视频中的案例为主线,让学生了解刑法、犯罪、刑罚,以边讲边练,趁热打铁的方式让学生更加扎实地掌握所学内容,同时认识到犯罪的危害性,从而能够在日常生活中杜绝不良行为,加强自身防范,预防违法犯罪,充分体现了政治教学中提高法治意识的核心素养。

霍敏老师说课稿
《 第五课第2课时 预防犯罪》说课稿
(人教版八年级上册)
政治组 霍敏
一、课标要求
依据课程标准:成长中的我(三)心中有法:3.2理解任何违法行为都要承担相应的法律责任,受到一定的法律制裁;3.4了解违法与犯罪的区别,知道不良心理和行为可能发展为违法犯罪,分析未成年人犯罪的主要原因,增强自我防范意识。
二、教材分析
本框由“了解罪与罚”和“加强自我防范”两目组成。第一目“了解罪与罚”主要从“罪”与“罚”两个方面集中介绍犯罪与刑罚两个主要内容。第二目“加强自我防范”在承接上一目内容的基础上,重点阐述了未成年人犯罪的危害性,介绍刑事责任年龄的法律规定,分析了未成年人犯罪的原因,强调要杜绝不良行为,从小事做起,依法自律,加强自我防范。
三、学情分析
青少年学生急需树立法治观念。一方面,青少年情绪不稳定,做事易冲动;另一方面,他们往往又对法律、犯罪等知识了解不多,法治观念淡薄。青少年学生易受环境影响,想表现自己,又不能很好地约束自己,极易产生不良行为,如果不及时提高认识,就有可能导致违法犯罪。
四、教学目标
1.通过查阅资料、案例分析,知道刑法的作用和内容、犯罪的含义与基本特征、刑罚的含义与种类。初步懂得犯罪的危害性。
2.通过分析案例、观看视频和自身生活体验,反思自己和同学的不良行为,逐步培养自我约束和自我控制的能力。
五、教学重难点
重点:加强自我防范
难点:犯罪的基本特征
六、教学准备
教师准备:导学案、课件
学生准备:查阅《预防未成年人犯罪法》全文和《刑法》的第二章、第三章内容
七、教学过程
(一)教学导入
新闻导入:2018年6月1日,最高人民法院发布《未成年人权益司法保护和犯罪特点司法数据分析报告》
(二)解读学习目标
(三)讲授新课
观看视频《李峰的案例》
分组讨论,结合导学案
1、李峰被判罚的法律依据是什么?
2、李峰的行为是否构成犯罪?你是如何确定的?如果李峰殴打他人,造成轻微伤害,也是犯罪吗?为什么?
3、李峰受到的惩罚是什么?对李峰的处罚属于什么性质的处罚?
4、李峰是怎样走上违法犯罪道路的?
系列问题1、李峰被判罚的法律依据是什么? 刑法
趁热打铁----课本52页,“运用你的经验”三幅图片,分别属于什么行为?违反了什么法?
利用《刑法》原文,解读其中一种犯罪行为,如【盗窃罪】刑法第264条
归纳总结---1.刑法的作用与内容
系列问题2、李峰的行为是否构成犯罪?你是如何确定的?如果李峰殴打他人,造成轻微伤害,也是犯罪吗?为什么?
对比两种行为 殴打他人----造成轻微伤害的----一般违法行为----违反行政法律
殴打他人----致他人重伤或死亡的----严重违法行为(犯罪)----违反刑事法律
总结归纳---2、犯罪的含义及基本特征
趁热打铁---分析“陕西榆林米脂砍伤学生事件”对被告人的判处,如何体现犯罪的三个基本特征的?(学生讨论完成)
系列问题3、李峰受到的惩罚是什么?对李峰的处罚属于什么性质的处罚?
总结归纳---3、刑罚的含义及种类 (分析并讲解主刑和附加刑)
趁热打铁---分析“杭州保姆纵火案”,多被告人的判决中,哪些是主刑?哪些是附加刑?
观点对比:未成年人犯罪不需要承担刑事责任
未成年人犯罪也需要承担刑事责任
查阅《刑法》第17条,已满十六周岁的人犯罪,应当负刑事责任。已满十四周岁不满十六周岁的人,犯故意杀人、故意伤害致人重伤或死亡、强奸、抢劫、贩卖毒品、放火、爆炸、投毒罪的,应当负刑事责任。
告诉我们:无论多大年龄,作为社会成员,我们要认清犯罪危害,远离犯罪
系列问题4、李峰是怎样走上违法犯罪道路的?
交损友—旷课—偷窃财物—拦路抢劫—重伤别人—被判刑
告诉我们:预防犯罪,我们要杜绝不良行为,增强法治观念,依法自律,自觉守法。
总结归纳---4、如何加强自我防范,预防犯罪?
播放视频《忏悔篇》
课堂小结
通过今天的学习,我们了解了犯罪的基本特征,懂得犯罪是我们成长道路上最凶险的陷阱。我们要认清犯罪危害,杜绝不良行为,增强法治观念,做一个自觉遵纪守法的人。
拓展延伸
小组以多种形式展示搜集到的不良行为或相关案例
针对不良行为制定真改措施,并填写在下表中
不良行为
产生原因
整改措施
八、板书设计

九、教学反思
成功之处
1、本课以李峰的案例为主线贯穿了整节课的内容,创设情境,运用了“一例到底”。
2、本节课利用了视频丰富了课堂,同时也从心灵深处触动学生,让学生更加理解加强自我防范的重要性。
3、本节课的采用小组合作的形式,提高学生的合作分析解决问题的能力。
不足之处
1、有些问题的设置需要进一步斟酌
2、难点突破的时候,需进一步加强
3、学生的参与度不够
生物
丹彤老师以《基因的显性和隐性》为题展开教学。整个教学设计遵循“问题-发现-归纳-迁移”的教学流程。在对能否卷舌的性状中发现问题、提出问题,启发思维,在身临其境的教学情境中,激发学生探索知识的热情。同时通过丰富的课程资源,图文并茂地再现孟德尔的豌豆杂交实验过程,将遗传这一抽象过程变得形象、直观、有趣。通过设疑、讨论、分析、画遗传图等活动,使学生在体验中发现问题,从对现象的分析讨论中总结出规律。

丹彤老师说课稿
《基因的显性和隐性》说课稿
初二生物 丹彤
一、 说教材
本节教材安排的“想一想,议一议”,围绕学生上节课已观察过的能卷舌与不能卷舌的相对性状设问,要求学生通过思考、讨论填写出精子和卵细胞中的基因以及子代受精卵的基因组成。预计学生能完成上述任务,但因子代受精卵既有控制能卷舌性状的基因(A),又有控制不能卷舌的基因(a),学生对子代能否卷舌会有各种猜想。这样安排的目的在于激发学生主动探究的兴趣。接着教材提出,这类问题的解决,不能仅靠推测,应通过科学实验得到正确答案,由此引出孟德尔的豌豆杂交实验,同时还渗透了科学态度的教育。
教材先简单介绍了孟德尔的生平和他的豌豆杂交实验,然后着重讲述高茎和矮茎这对相对性状的杂交实验结果。通过介绍纯种高茎豌豆与纯种矮茎豌豆杂交,子一代全是高茎,矮茎在子一代并未表现,由此提出性状具有显性和隐性。相对性状的显性和隐性现象不是个别现象,具有普遍性。通过分析子一代自交得到的子二代不但有高茎,还有矮茎出现,表明控制矮茎的基因也传给了子一代,也就是说,子一代既有控制显性性状的基因,又有控制隐性性状的基因,基因存在显性和隐性之分。结合上节学习的基因在亲子代间的传递过程,教材对子二代出现高茎和矮茎现象进行了分析解释,也对本节开始时提出的问题作出了回答。
二、 说目标
1.通过分析孟德尔实验一,说出什么是显性性状,什么是隐性性状。
2.通过分析孟德尔实验二,说明基因的显性和隐性。
3.通过思考和讨论,描述控制相对性状的一对基因的传递特点。
三、说学情
在学习本节课之前,学生已经学习了生物性状是由一对基因控制的,遗传的实质是基因的传递,生殖细胞是基因传递的桥梁。初二的学生具备一定的逻辑思维能力,具有一定的科学探究能力,能够积极参与课堂并主动探究。
四、说学法
学法上主要采复习回顾、自主探究和合作交流法。
五、 说教学过程
本节内容是前两节内容的综合和深入,也是本章的难点。这节课重在解决相对性状与基因组成之间的关系,以及具有相对性状的纯种个体杂交,其后代的性状为什么比较复杂的问题。
在学习本节之前,学生已经学习了生物性状是由一对基因控制的,遗传的实质是基因的传递,生殖细胞是基因传递的桥梁。因此,引入时,直接利用“想一想,议一议”切入主题:基因组成为Aa的子代能否卷舌?激发学生积极参与和主动探究的欲望。
解决上述问题,仅凭猜测是不够的,最终还要通过科学实验进行证实。人类对遗传现象的探索从很早就开始了,孟德尔作出了巨大贡献。指导学生仔细阅读教材提供的相关材料,结合实验,以问题推进的方式分析实验结果,逐步得出结论。其中实验过程分为两步:第一步分析“纯种高茎豌豆和纯种矮茎豌豆的杂交实验”,初步认识基因的显隐性与相对性状之间的关系;第二步分析“子一代杂交豌豆的自交实验”,理解控制相对性状的一对基因的传递规律,分析基因组合后表现出不同性状的原因,并激发学生用类比的方法解释单双眼皮的遗传现象,将知识从理解上升到运用层面。
物理
物理老师们用机智幽默的语言,创造出轻松愉快、和谐融洽的教学氛围,唤醒了学生主动学习的欲望,使课堂气氛活跃而有序。同时,丛志勇和赵娜老师根据教学内容、教学目标和学生的特点选择合适的教学方法,引导学生参与实验探究的活动中,让他们获取知识、获得发展。一堂实验课,特别关注学生的学习兴趣、学习习惯和实验能力的培养,关注情感态度目标的落实,尤其关注课堂的生成问题……让我们看到了洋溢着生命力的课堂。分析环节简明扼要,体现课堂的重点目标;讨论环节即时交流,充分关注学生状态;教师讲解环节重点突出,总结到位。各环节设计合理有序且逐层深入,便于知识延伸的展开。

丛志勇老师作课

赵娜老师作课
丛志勇老师说课稿

(可上下滑动)
说 课 稿
课 题
3.2《汽化和液化》
第一课时:观察水沸腾时温度变化的特点
授课教师
丛志勇
教材分析
这部分内容是热现象中物态变化,在初中物理探究实验中是十分重要的,而“水的沸腾”实验是物态变化中最基本的实验,它与生活及自然界中的一些物理现象相关联。本节课中同时加深学生对上节课中温度计的使用的掌握。
学情和学法
汽化内容与生活、生产实际联系十分密切,体现了科学、技术、社会的密切关系.由于在前一节中,学习了温度计的使用,而且沸腾现象是生活中最常见的现象,这种经历成为本课可以利用的课程资源,为学习本节内容奠定了良好基础.注重科学实验,提倡教学方式的多样化,以自主探究为主。
教学目标
1、通过实验,观察水沸腾前后的现象;
2、通过实验,观察水沸腾时温度变化特点;
3、通过蒸发和沸腾的学习,区别对比两中现象。
重、难点
1、通过实验,观察水沸腾时温度变化特点;
2、通过亲手操作实验,总结水沸腾时温度变化特点
教具与学具
铁架台、石棉网、烧杯、酒精灯、温度计、表、水、塑料片、细线、试管
教学过程
本节课按“设疑——猜想、假设——学生设计实验方案——实验探究、验证——分析与论证——评估与交流——举例、解释现象”的模式展开教学。
(一)设疑
以“油锅捞物”设下疑问,引发学生思考和猜想。
(二)学生合作探究
1、进行猜想:引导学生对水沸腾现象和特征进行探究猜想,分组设计实验。老师巡视及时予以鼓励表扬并强调实验步骤及在实验中要注意的事项。
2、进行实验:小组探究,(明确分工,人人参与,既保证探究实验的顺利进行,又能培养学生相互合作、相互交流的意识)。
3、分析与论证:请小组代表总结、汇报。
教师点拨描述实验现象得出实验规律。
4、评估、交流与合作:
分析为什么各组测出的水沸点不同?
5、整理器材,课后写出实验报告
实验创新
1、用简单的演示实验让学生更直观的了解蒸发的现象。
2、把传统的烧杯改成试管,这样提高了实验的成功率,使实验现象更明显。
教学反思
本节课使我真正体会到:教学是以学生为主体,教师为主导;是教与学的互动,师生双方应该相互交流、相互启发、相互补充。作为一个教师,也要不断地学习。
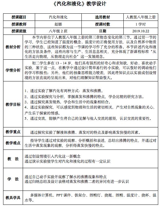
赵娜老师说课稿
汽化和液化教学设计思路
《初中物理课程标准》对本节的要求有:“经历物态变化的实验探究过程,知道物质的沸点,了解物态变化过程中的吸热和放热现象。用物态变化的知识说明自然界和生活中的有关现象。能运用物态变化的知识,说明水沸腾等现象。”
本节主要介绍有关汽化的知识,包括探究水沸腾的特点,汽化吸热。汽化和液化是常见的自然现象,与学生的生活联系密切。通过本节课的学习,要让学生明白生活中常见的热现象中的物理道理。本节通过探究水的沸腾,让学生经历一个较为完整的探究过程,进一步掌握“温度—时间”图像来处理实验数据。
本节设计针对八年级学生的年龄特点,从激发学习兴趣出发,在整个教学活动中,采用以小组合作的探究实验 ,通过观察、讨论,同时结合多媒体教学手段,让全体学生积极参与,多动脑、动手、动眼、动口,突出学生的主体性,教师的主导性。使学生乐于探索自然现象和日常生活中的物理学道理。教学过程中体现以学生为主体,教学过程活动化的理念。设计中渗透科学思想和方法教育,注重能力的培养。着重引导学生设计实验,从中观察并分析得出结论,利用学生生活经验创设的情境,引导学生参与积极思维、主动探索、动手实验等一系列活动来获得新知。同时应用多媒体画面展现生活中的实例来培养学生应用物理知识解释生活现象的能力,从而突破教学难点,这样既增长知识,又培养能力,也激发学生学习物理的浓厚兴趣。
(图片可上下滑动)




×
本次示范课课堂内容紧凑、有梯度,各位老师用自己独特的教学方式,营造生动活泼的学习氛围,创造教学情境;教师教的轻松,学生学的愉快,打造了高效课堂。教务处黄歆娟主任在肯定了此次活动有助于推动我校课堂教学改革,为专业课程建设奠定坚实的师资队伍基础的同时,对老师们提出了更高的要求。她希望老师们要注重“教与研的结合”,从有效地创设情境开始,研究如何开展“思维性教学”的课程设计。
老师们纷纷表示,要从个人备课、教材钻研与集体备课三个方面,集思广益,多磨课、多反思、多总结,提高教学水平。我们坚信“台上一分钟,台下十年功”。 让我们勤勉奋进,认真上好每一堂课!


--------------------------------
文字:教务处
图片:教务处
编辑:刘雨欣老师
审核:王涵欣老师
?呼和浩特市敕勒川实验中学